为热烈庆祝中国共产党成立100周年,回顾党的百年光辉历程,颂扬党的丰功伟绩,唱响新时代主旋律,进一步激发党员干部新时代新担当新作为,2021年4月23日, tikporn
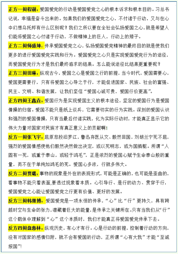
开展庆祝建党100周年“求实”沙龙第1期:辩论式党课“爱国爱党行重于心,还是心重于行”的研究生活动。活动采用参赛人员线下辩论,观众线上参与的形式进行。学院党委副书记温卓老师和研究生专职辅导员李野老师莅临指导。活动由辩论赛主席崔庭晨主持,参赛学生有:程澍、师盛坤、田琳、王鑫垚、张飞宇、贾璐、韩继博、盘惠林等。

首先,温卓书记和李野老师分别进行了讲话,老师们强调今年是建党100周年,党员要把开展党史学习教育作为一项重大政治任务,不忘初心,积极参与为党庆生的各项活动。

接着,辩论赛主席崔庭晨为大家介绍活动规则和正反方辩手,辩论赛正式开始。正方辩题:爱国爱党行重于心VS反方辩题:爱国爱党心重于行,正方辩手:程澍、师盛坤、田琳、王鑫垚VS反方辩手:张飞宇、贾璐、韩继博、盘惠林。
正反方开门见山,引经据典,论据有力;有的打比方、举实例,循循善诱,让观点不辩自明。辩论中,正反双方条理清晰、观点鲜明。自由辩论环节,双方辩手争分夺秒,发表观点,讨论爱国爱党行重于心和心重于行的重要性。从立论、攻辩、自由辩论到总结陈词,一轮一轮精彩的辩论博弈,赢得在线党员的响应和支持。


线上党员也积极参与,在研究生党员钉钉群内发表自己的观点及对本次辩论活动的感想。最后,李野老师对本次活动进行了总结。


本次活动展现了党员干部的非凡智慧和亮丽风采,也让大家深刻理解了爱国爱党的重要性和必要性,各党员全程积极参与,全员互动,线上加线下的参与方式也提升了活动的成效。同时,“辩论式”党课形式活泼不呆板,辩题带动在线党员认真思考,辩论中党员互相交流借鉴,取长补短,引导党员加强理论学习,不断提升党性修养。